Laser Cutting

Home > Laser Cutting > Equipment

Equipment and Power: The Cornerstone of Precision Laser Cutting Capabilities

Abstract: Power determines capability, process determines quality. Through scientific equipment configurations, we achieve full-range processing from ultra-thin 0.4mm components to 20mm thick plates.

Power Range Material Coverage Precision Standard Shape Maximum Working Area
1-12 KW Carbon steel,
Stainless steel,
Titanium,
Copper,
Aluminum alloy
±0.05-0.1mm Sheet metal & Tube 650*1500 mm

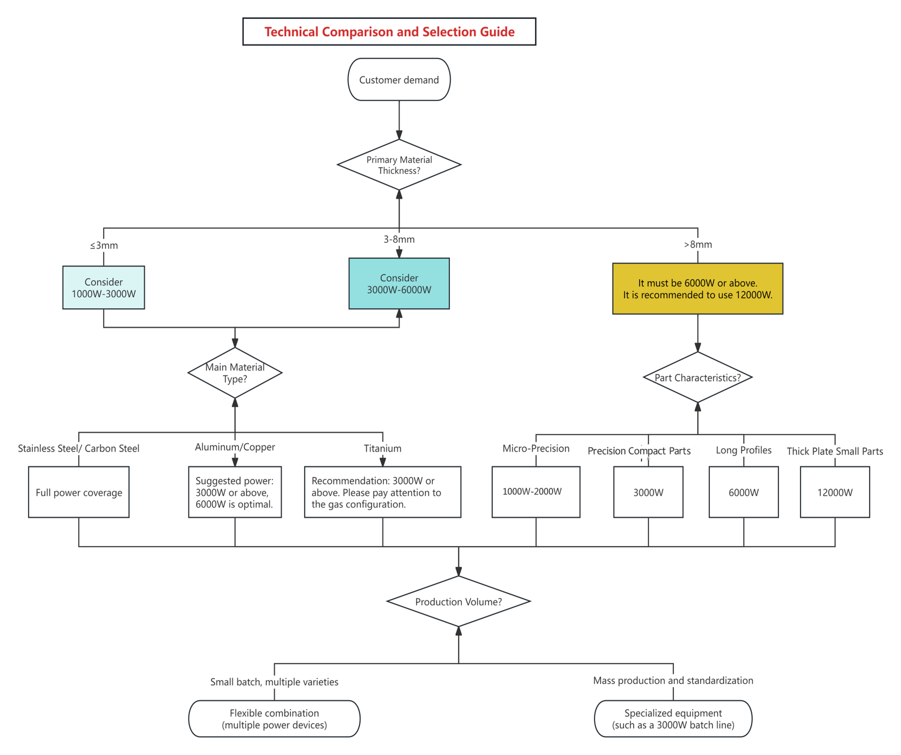
Not sure where to start?
Mainly processing thick plate (>8mm)? → Recommended: [Thick Plate Specialist - 12000W] section
Mainly processing medium plate (3-8mm)? → Recommended: Compare the [3000W] and [6000W] sections
Mainly processing thin sheet (<3mm) and precision parts? → Recommended: [Micro-Machining Center - 1000W-1500W] section
Need a quick comparison? → Use the [Smart Selection Decision Tree] below


Power vs Material Cutting Capability Comparison Chart


Power Level (Core Positioning) Stainless Steel Carbon Steel Aluminum alloy Copper & Brass Titanium
1000W (Thin-Walled Tubing Specialist) Outer Diameter: 50 mm;
Wall Thickness: 3 mm;
Inner Diameter: 44 mm
- - Outer Diameter: 50 mm;
Wall Thickness: 1-2 mm;
Inner Diameter: 44 mm
Outer Diameter: 50 mm;
Wall Thickness: 1-2 mm;
Inner Diameter: 44 mm
2000W (Thin-Walled Tubing Specialist) Outer Diameter: 70 mm;
Wall Thickness: 5 mm;
Inner Diameter: 65 mm
- - Outer Diameter: 70 mm;
Wall Thickness: 1-3 mm;
Inner Diameter: 65 mm
Outer Diameter: 70 mm;
Wall Thickness: 1-3 mm;
Inner Diameter: 65 mm
1500W (Light Industry Mainstay) 0.5 - 2 mm 0.5 - 2 mm 0.4 - 1 mm 0.5 - 1 mm 0.4 - 1 mm
3000W (High-Power Precision Compact Parts Specialist) 0.5 - 6 mm 0.5 - 5 mm 0.5 - 3 mm 0.5 - 2 mm 0.5 - 2 mm
6000W (Long Component Specialist) 0.8 - 10 mm 1 - 10 mm 1 - 8 mm 1 - 8 mm 1 - 6 mm
12000W (Thick Plate Expert) 0.4 - 20 mm 0.5- 16 mm 0.5 - 16 mm 0.5 - 14 mm 0.5 - 12 mm
Note Cutting Tolerance:
Material thickness 20mm: ±0.1 mm (Per Side):
All other thicknesses: ±0.05 mm
1、Cutting Tolerance(Per Side):
Material thickness 16mm: ±0.2-0.3 mm:
All other thicknesses: ±0.1 mm
2、For a 6kW laser: Oxygen-assisted cutting capacity: up to 10mm. Without oxygen, cutting 5mm material will show noticeable dross/burr.





The Economic Advantages of High Power in Thick Plate Processing

Core Data Comparison (Using 10mm Carbon Steel as an Example):

Power Cutting Speed Efficiency Increase (vs. 3000W) Economic Interpretation
3000W ~2.5 m/min Baseline Suitable for low-volume or thinner workpieces.
6000W ~5.0 m/min 100% Best Value for Money: Doubles efficiency with a short payback period.
12000W ~8.0 m/min 220% Thick Plate Expert: Can reduce the comprehensive processing cost per piece by 15-30%.

Core Arguments:
1、Speed Equals Capacity: Cutting speed increases exponentially, significantly boosting output per unit of time.
2、Optimized Cost Structure: While high-power equipment may have slightly higher electricity consumption, it dramatically reduces labor, man-hour, and machine occupancy costs, leading to a lower total cost.
3、Quality Drives Secondary Savings: A smaller heat-affected zone and better cut quality can reduce costs for subsequent processes like grinding and straightening.
4、In the long term,the comprehensive processing cost per piece decreases by 15-30%.


Analysis of the Four Major Laser Cutting Power Levels

(Expert Solutions for Specific Challenges)

1000W-2000W Fiber Laser Cutter
Positioning: Precision Micro-Machining Center
Technical Features:

• Minimum hole diameter: Up to 1/10 of plate thickness (φ0.1mm hole on 1mm plate)
• Heat-affected zone: <0.1mm, preserving material microstructure
• Positioning accuracy: ±0.05mm, repeat positioning accuracy ±0.01mm
• Specialized materials: Thin stainless steel, brass, titanium alloys
Applications:

• Medical devices: Surgical instrument components, implant blanks
• Precision electronics: Shields, springs, connectors
• Fashion accessories: Jewelry, watch parts, hardware
Core Advantages:

• Micron-level precision control
• 100% reproduction of complex patterns
• Clean cuts providing ideal substrate for plating/polishing
3000W Fiber Laser Cutter
Positioning: High-Power Precision Compact Parts Specialist
Technical Features:

• Optimal Work Area: 300 × 400 mm (specialized for compact, high-value parts)
• Power Advantage: 3000W high power density in a small area enables excellent cutting quality and speed for medium-thickness small parts.
• Optimal Economic Thickness: 1-6mm carbon steel / stainless steel (for small parts within its work area)
• Cutting Speed: Up to 25m/min for thin plates (e.g., 2mm)
• Equipment Stability: MTBF >2000 hours
Applications:

• Precision Machinery: Small gears, sensor brackets, actuator components, robotic fingers.
• Mold & Tooling: Insert plates, mold clamps, punch holders, precision tool blanks.
• Electronics & Electrical: High-power heat sinks, compact busbars, terminal blocks, protective covers.
• Automotive & Aerospace: Small brackets, mounting plates, specialized fasteners, prototyping parts.
Core Advantages:

• High-Power Precision: Delivers the speed and cut quality of 3000W laser optimized for small-part geometries, reducing thermal distortion.
• Rigid & Stable Platform: The compact work area ensures exceptional mechanical stability and positioning accuracy for repeated small-part processing.
• Ideal for High-Mix, Low-to-Medium Volume: Perfect for batches of small, varied parts requiring high power and precision, without the overhead of a large machine.
• Reduced Setup Time: Faster fixturing and programming alignment for small workpieces.
6000W Fiber Laser Cutter
Positioning: Long Profile & Non-Ferrous Metal Specialist
Technical Features:

• Unique work area: 1500×650mm (optimized for long profiles)
• Long profile processing: Up to 1500mm without segmentation
• Non-ferrous expertise: 40% faster aluminum cutting vs 3000W
• Copper cutting: Proprietary anti-oxidation process, clean cuts
Applications:

• New energy: Battery tray components, heat sink profiles
• Industrial cooling: Fins, heat exchanger parts
• Power & electrical: Busbars, conductive connectors
• Architecture: Railings, handrails, grilles
Core Advantages:

• Direct cutting of long profiles, eliminating joints
• Industry-leading non-ferrous metal cutting quality
• 30% improved material utilization (optimized work area)
12000W Fiber Laser Cutter
Positioning: Thick Plate & Small Parts Specialist
Technical Features:
• Thick plate capacity: Up to 16mm carbon steel, 20mm stainless steel
• Small part precision: Hole roundness up to IT9 grade on thick plates
• Bevel cutting: K/Y type bevels for welding preparation
• Work area: 650×1500mm (focus on high-value thick plate small parts)
Applications:
• Construction machinery: Excavator tooth bases, track links, bearing seats
• Mining equipment: Wear plates, crusher components
• Pressure vessels: Flanges, heads, tube sheets
• Mold industry: Mold bases, spacer plates, punches
Core Advantages:
• Single-pass thick plate forming, reducing multiple processes
• High small hole precision, reducing subsequent boring
• Excellent cut perpendicularity, ready for welding
• 5× higher accuracy vs plasma cutting, 70% less post-processing

FAQ (Frequently Asked Questions)

A: Not necessarily. Power needs to be matched to material thickness and part characteristics. Excessive power can lead to: • Overheating and warping of thin sheets. • Unnecessary increases in operating costs. • Wasted investment in equipment. We recommend the principle of "adequate power with a reasonable margin."

A: In specific scenarios, using high power for thin sheets offers advantages: • Extremely high cutting speeds (e.g., 40 m/min for 1mm carbon steel with 6000W). • Requirement for superior cut quality (high power allows for parameter optimization for better results). • Mixed-production environments (alternating between thick and thin plates).

A: The difference in positioning accuracy is minimal (all within ±0.1mm). However: • Lower-power machines perform better on micro-features and fine details. • Higher-power machines may slightly underperform dedicated low-power machines in terms of hole roundness on thick plates. We achieve full-range precision coverage through our combination of equipment.

A: Choose any of the following methods: Email your drawings to us, and we will provide power recommendations within 24 hours. Use the Power Selection Decision Tree guide (based on material, thickness, and contour complexity). Schedule a one-on-one consultation with our engineers.

Get Your Customized Equipment and Power Solution

Not sure which power suits your product best?
Send Your Product Drawing via Email,Our process engineers will analyze and recommend within 12 hours:
• The most suitable power equipment
• Estimated processing efficiency and cost
• Potential process optimization suggestions

Email : Iris.Leng@ycdpt.com
Mobile : +86 13929460696
Sales : Mon-Sat 8:00-20:00
Technical Support : 7 Days * 24 Hours

Please Send Your Inquired Drawings and Attachment to Iris.Leng@ycdpt.com